Ещё один вопрос: вы не против, если я напишу статью о своей Вики на Викискретче от первого лица? Просто мне очень неудобно писать от третьего лица.
Если вы против, я, конечно, могу написать и в более привычном виде, но всё же спрошу.
Викискретч | Общая тема
Сообщений 41 страница 60 из 136
Поделиться4123 февраля, 2025г. 23:04:14
Поделиться4223 февраля, 2025г. 23:31:02
Ещё один вопрос: вы не против, если я напишу статью о своей Вики на Викискретче от первого лица? Просто мне очень неудобно писать от третьего лица.
Если вы против, я, конечно, могу написать и в более привычном виде, но всё же спрошу.
Конечно не против, есть очень весёлая статья о сатирической вики: https://wikiscratch.miraheze.org/wiki/Скретч_без_приукрас Насчёт от какого лица - ну это как получится.
Поделиться4324 февраля, 2025г. 17:02:39
Позаходите на случайные страницы, покликайте разные ссылки, и скажите, нормально ли всё выглядит, или на некоторых гигантские чёрные иконки: https://wikiscratch.miraheze.org/wiki/С … я_страница
Поделиться4424 февраля, 2025г. 18:22:44
Позаходите на случайные страницы, покликайте разные ссылки, и скажите, нормально ли всё выглядит, или на некоторых гигантские чёрные иконки: https://wikiscratch.miraheze.org/wiki/С … я_страница
У меня лично с аккаунта работаёт всё, но я подправил код, и теперь при ошибке загрузки гигантских чёрных иконок быть не должно, просто будет такое: 
Поделиться4524 февраля, 2025г. 19:11:50
У меня лично с аккаунта работаёт всё, но я подправил код, и теперь при ошибке загрузки гигантских чёрных иконок быть не должно, просто будет такое:
У меня всё также в порядке, я сижу без аккаунта.
Поделиться4624 февраля, 2025г. 20:40:37

День третий. Короткая статься про танкистов (не путать с ТСС) была перемещена в статью про её создателя - Оранжа, тем более они даже были написаны в одном стиле. Также по итогам голосования среди участников вики было решено удалить статью "Терминология", про которую мало кто знал, и которая, вопреки названию, только вносила путаницу.
И главное изменение коснулось внешнего вида вики и её функционала.
1. Меню поиска заменено на более современное и приятное глазу.
2. На боковую панель слева добавлена кнопка полноэкранного режима статей, делающая просмотр более удобным.
3. Туда же добавлена кнопка для редактирования статьи и просмотра содержания, теперь не придётся каждый раз возвращаться в начало статьи.
4. Содержание статьи можно развернуть справа, также правую панель со списком свежих правок и содержанием теперь можно свернуть.
5. Добавлена кнопка в правом нижнем углу, позволяющая быстро вернуться в начало статьи.
6. Цвета вики слегка изменены на более приятные, и вслед за фонов обновлён баннер.
7. Цвета тёмной темы заменены на гораздо более подходящие.
Страницы вики обновляются неравномерно, поэтому на некоторых новых функционал может быть недоступен первое время.
Поделиться4724 февраля, 2025г. 21:19:28
День третий. Короткая статься про танкистов (не путать с ТСС) была перемещена в статью про её создателя - Оранжа, тем более они даже были написаны в одном стиле. Также по итогам голосования среди участников вики было решено удалить статью "Терминология", про которую мало кто знал, и которая, вопреки названию, только вносила путаницу.
И главное изменение коснулось внешнего вида вики и её функционала.
1. Меню поиска заменено на более современное и приятное глазу.
2. На боковую панель слева добавлена кнопка полноэкранного режима статей, делающая просмотр более удобным.
3. Туда же добавлена кнопка для редактирования статьи и просмотра содержания, теперь не придётся каждый раз возвращаться в начало статьи.
4. Содержание статьи можно развернуть справа, также правую панель со списком свежих правок и содержанием теперь можно свернуть.
5. Добавлена кнопка в правом нижнем углу, позволяющая быстро вернуться в начало статьи.
6. Цвета вики слегка изменены на более приятные, и вслед за фонов обновлён баннер.
7. Цвета тёмной темы заменены на гораздо более подходящие.Страницы вики обновляются неравномерно, поэтому на некоторых новых функционал может быть недоступен первое время.
Отличные нововведения! Рад, что вы каждый день делаете что-то новое на Вики.
Поделиться4926 февраля, 2025г. 11:14:20
Отличные нововведения! Рад, что вы каждый день делаете что-то новое на Вики.
Спасибо!
Поделиться5128 февраля, 2025г. 15:18:56
Теперь с впн нельзя даже читать страницы?
Никаких изменений не вносилось, всегда можно было читать с VPN, максимум галочку в cloudfire нужно поставить.
Поделиться5228 февраля, 2025г. 15:27:03
Теперь с впн нельзя даже читать страницы?
https://upforme.ru/uploads/001c/58/e1/23/703266.jpgПодпись автора
— AGScratcherBest —
Скретч • Discord • Вики
У меня всё и с VPN работает
- Подпись автора
Я администратор. Я сделал очень много вещей, например кнопку чата сверху (кстати заходите, если хотите дам вам пароль от пробного аккаунта), отправку файлов (через тот чат, не удаляйте пробный аккаунт пожалуйста, иначе отправка файлов перестанет работать), тёмную тему, нормальное цитирование, выбор смайликов и многое другое.
▶ Matrix ◈ Mastodo… ой то есть Misskey ◀
[html]<iframe src="https://shitpost.poridge.club/embed/user-timeline/a7w5npj75y?maxHeight=300" data-misskey-embed-id="v1_f2e81845-9b9f-4b1c-a8f8-4edd40b0171c" loading="lazy" referrerpolicy="strict-origin-when-cross-origin" style="border: none; width: 100%; width: 500px; height: 300px; color-scheme: light dark;"></iframe>
<script defer src="https://shitpost.poridge.club/embed.js"></script><a href=https://www.calend.ru target=_blank style="display: inline; position: absolute; margin-left: 20px;"><img src="https://www.calend.ru/img/export/informer.png" width="189" alt="Праздники сегодня" border="0"></a>[/html]
Поделиться5328 февраля, 2025г. 15:29:23
Теперь с впн нельзя даже читать страницы?
У меня было что-то подобное, но это, скорее всего, из-за того, что Miraheze чинил свои сервера.
- Подпись автора
[html]
<img src="https://upforme.ru/uploads/001c/58/e1/64/753324.png" style="width:inherit;">
[/html]
Поделиться5528 февраля, 2025г. 18:51:53
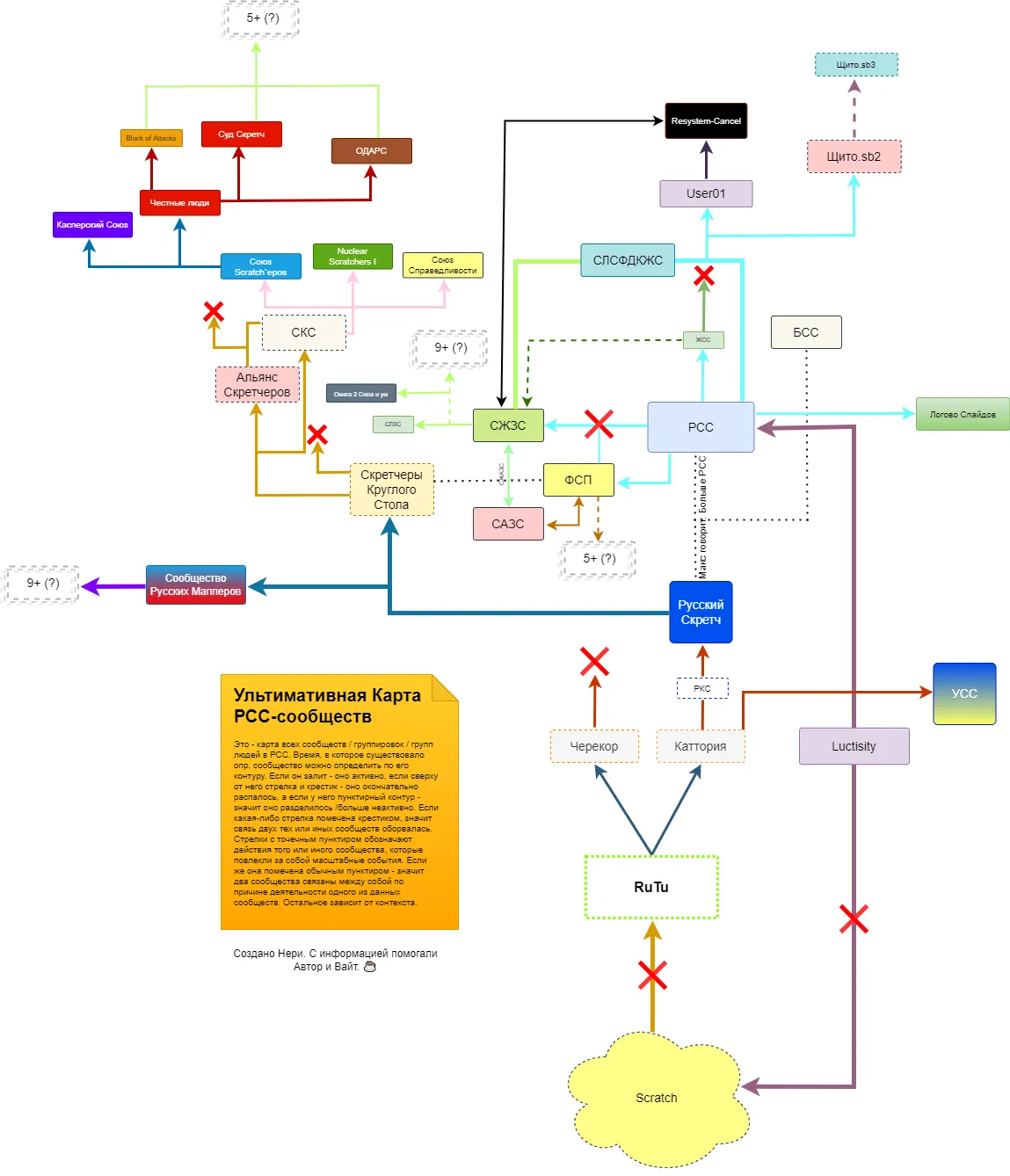
Да, кстати, можно и новую карту нарисовать, хоть крупных игроков почти не осталось. Все сообщества на этой карте кроме сжзс и фсп распались
- Подпись автора
[html]<div style="max-height: 100px; overflow:auto">
Эта статья полная лажа 🗣🗣🔥🔥🔥<br>Много дизинфы (СЛСФДКЖС был создан как сообщество, пародирущее СЖЗС, и не делало никаких конфликтных действий), лишних неотерминов (Никто не будет называть РСС - РПСом или РОСом или другими терминами, которые придумал Ньюз) и вообще это пересказ видео которое было сделано ещё в июне, только со щепоткой негативной предвзятости от Глина. Конечно, на это было дано разрешение лично Глину, но не было сказано о том, что можно коверкать инфу фристайлом.Как-то странно видеть то, как Луни стал печально известной личностью, лишь из-за того что он дружил с Украшем и пытался перевернуть РСС Вики/ВикиСкретч с ног на голову, а ещё из-за необусловленной лжи о том, что он взломал Глина. И всё это даже не смотря на то, что Вайт Лорд уже давно простил его. Как Украш говорил в The Luni Files, он является немного манипулятивной личностью, поэтому не странно, что он перетащил РСС Вики на свою сторону, и зная, что никто не поддержит его решение, взял с собой нашего лохматого синего глупышку. Насчёт взлома, Луни буквально не знает, как это делать, он не умеет писать вредоносное ПО. Украш в этом признался, а Луни нет, потому-что он не делал подобного. Но Глин почему-то просто взял это и расковеркал это так, что Луни соврал об этом. Если вы и хотите сказать что-то плохое в чьюту сторону, пожалуйста, достаньте цитаты.Луни больше не хочет быть связанным с РСС, потому-что это реально погубило его ментальное здоровье, и на это всё ушло 8 лет, которые можно было бы применить в любой другой творческой среде. Он уже как таковой "реабилитацией" и занимается, из-за чего на его новом Скретч профиле он твердит, что покончил с русскоязычным скретчем.Если вам почему-то интересна история этого дуралея, про него уже была создана обширная документалка где не льют воду.<br>Вердикт?<br>Жекавёрс лучше👋<br>
P.S. Инфа предоставлена лично ним.
</div>
[/html]
Поделиться5628 февраля, 2025г. 21:39:42
Ньюз проделал большую и малополезную работу, создав статью "Хронология Русскоязычного Скретча" с предложением нового деления истории Скретча на 5 эр и 15 эпох, названия которых запомнить было решительно невозможно. По иронии, несмотря на значительное пренебрежение Ньюза датам и конкретикой, статья получилась на 50% длиннее "Общей истории русскоязычного Скретча", которую и предполагалась дополнить данными из Хронологии. Однако Хронология не приносит никаких новых фактов, кроме выделения в древнейшей эпохе Дмитрума.
Все отдельные статьи про эпохи необходимо обновить, в том числе вынести года в начала названия, чтобы облегчить поиск, потому что сложно ориентироваться, когда одна называется "Эпоха сообществ", а другая "2023 год". ОИРС также нуждается в обновлении: https://wikiscratch.miraheze.org/wiki/Общая_история_русскоязычного_Скретча
Поделиться5728 февраля, 2025г. 23:24:37
Ньюз проделал большую и малополезную работу, создав статью "Хронология Русскоязычного Скретча" с предложением нового деления истории Скретча на 5 эр и 15 эпох, названия которых запомнить было решительно невозможно. По иронии, несмотря на значительное пренебрежение Ньюза датам и конкретикой, статья получилась на 50% длиннее "Общей истории русскоязычного Скретча", которую и предполагалась дополнить данными из Хронологии. Однако Хронология не приносит никаких новых фактов, кроме выделения в древнейшей эпохе Дмитрума.
Все отдельные статьи про эпохи необходимо обновить, в том числе вынести года в начала названия, чтобы облегчить поиск, потому что сложно ориентироваться, когда одна называется "Эпоха сообществ", а другая "2023 год". ОИРС также нуждается в обновлении: https://wikiscratch.miraheze.org/wiki/О … го_Скретча
Честно говоря, я убедился в том, что повествование о "древних русах" является скорее удобным упрощением, недели действительно отражает реальность. Читать про это, безусловно, здорово, но не сказал бы, что в этих статьях много правды (хотя, конечно, не мне судить, ибо я на Скретче лишь немногим более четырёх лет). Ну, например, почему "Дмитрум"? Да, Дмит, безусловно, был личностью интересной, но я не видел существенных доказательств того, что вокруг него все объединились. И если в статье об анимациях можно каким-то образом проследить тенденции и на их основе разделить долгую историю на этапы (разумеется, также с огромным количеством оговорок), то в статье о русскоязычном Скретче в целом этих тенденций крайне мало.
Скажем, вот Дмит, а вот Каттория. Что между ними? Ничего? Отлично! Назовём это эпохой аккумуляции. Или, например, называть 2021 год годом токсичности и войн — это как называть таким же образом XX век. Да, в не претендующей на достоверность литературе прокатит, но если уж пытаться создать правильную хронологию, то нужно подходить к эпохе со всех сторон, тем более когда такое большое количество скретчеров из 2021 года до сих пор активно.
В общем, на данный момент статья об истории Скретча порождает скорее вопросы, нежели удовлетворённость ответами. И я не говорю, что справился с опусом об истории русскоязычного Скретча лучше, чем Ньюз, так как сам в процессе написания статьи понял, что всё это очень условно, и, как бы ни обидно было это признавать, у русскоязычного Скретча банально нет как таковой истории. В истории важна преемственность, у нас же она начинается очень поздно.
Прошу прощения за сумбур, давно хотел это высказать, да всё не было подходящего момента.
Поделиться5828 февраля, 2025г. 23:32:59
Да, кстати, можно и новую карту нарисовать, хоть крупных игроков почти не осталось. Все сообщества на этой карте кроме сжзс и фсп распались
Не думаю, что это нужно. Сама карта не имеет смысла, ибо преемственности между большинством пунктов нет решительно никакой.
Поделиться5928 февраля, 2025г. 23:49:56
Не думаю, что это нужно. Сама карта не имеет смысла, ибо преемственности между большинством пунктов нет решительно никакой.
Согласен, также на старой карте множество сообществ, которые себя никак не проявили, и подобных им сейчас десятки.
Поделиться6028 февраля, 2025г. 23:59:20
Честно говоря, я убедился в том, что повествование о "древних русах" является скорее удобным упрощением, недели действительно отражает реальность. Читать про это, безусловно, здорово, но не сказал бы, что в этих статьях много правды (хотя, конечно, не мне судить, ибо я на Скретче лишь немногим более четырёх лет). Ну, например, почему "Дмитрум"? Да, Дмит, безусловно, был личностью интересной, но я не видел существенных доказательств того, что вокруг него все объединились. И если в статье об анимациях можно каким-то образом проследить тенденции и на их основе разделить долгую историю на этапы (разумеется, также с огромным количеством оговорок), то в статье о русскоязычном Скретче в целом этих тенденций крайне мало.
Скажем, вот Дмит, а вот Каттория. Что между ними? Ничего? Отлично! Назовём это эпохой аккумуляции. Или, например, называть 2021 год годом токсичности и войн — это как называть таким же образом XX век. Да, в не претендующей на достоверность литературе прокатит, но если уж пытаться создать правильную хронологию, то нужно подходить к эпохе со всех сторон, тем более когда такое большое количество скретчеров из 2021 года до сих пор активно.
В общем, на данный момент статья об истории Скретча порождает скорее вопросы, нежели удовлетворённость ответами. И я не говорю, что справился с опусом об истории русскоязычного Скретча лучше, чем Ньюз, так как сам в процессе написания статьи понял, что всё это очень условно, и, как бы ни обидно было это признавать, у русскоязычного Скретча банально нет как таковой истории. В истории важна преемственность, у нас же она начинается очень поздно.
Прошу прощения за сумбур, давно хотел это высказать, да всё не было подходящего момента.
Ньюз по сути наплодил эпох, выделив из каждой существовавшей её начало и упадок, что бессмысленно.
Дмитрум - условное название, но всё-таки Dmith был в Скретче с 2011 по 2015, развивал русскую Скретч вики, и был активнейшей фигурой на форумах, все закреплённые темы на форуме были созданы им. Никого более известного из той эпохи нет.
Древнейшую эпоху можно разделить на три этапа, а не на 8: условная Пионерия, про которую почти ничего не известно, Дмитрум, когда сообщество очень активно общалось на форумах, и тогда появилась студия РСС 4.0 (18/07/2014), и наконец Каттория, единственный из этих периодов, который хорошо задокументирован. А вот после Каттории было РСС, от которого до сих пор тянется много ниточек, не все деятели того периода ушли, и это уже не древнейшая эпоха, о которой только на вики можно прочитать.
Быстрый ответ
Похожие темы
| ★Тема для общения!★ (8.0) | Темы для общения | 28 февраля, 2026г. |
| Творчество на сайте Скретч Вики: официальная тема | Творчество | 20 октября, 2025г. |
| ★Тема для общения!★ (5.0) | Закрытые темы | 24 марта, 2025г. |
| ★Тема для общения!★ (7.0) | Закрытые темы | 25 октября, 2025г. |
| ★Тема для общения!★ (6.0) | Закрытые темы | 21 апреля, 2025г. |




